Ferramentas de acessibilidade
Aumentar texto Redefinir texto Diminuir texto Fonte legível Escala de cinza Alto Contraste Contraste Negativo Fundo claro Links Sublinhado Leitor de tela Redefinir
Beyondskins HTML5

Ir para o conteúdo. | Ir para a navegação

Ferramentas Pessoais

Navegação

Câmara Municipal de Iranduba
Câmara Municipal de Iranduba
Unidos por um Iranduba melhor.
  • Mapa do Site
  • Acessibilidade
  • Contato
  • VLibras
  • Contraste
  • Acessar
Busca Avançada…
  • Página Inicial
  • Perguntas Frequentes
  • Notícias Externas da Casa Legislativa
  • Ouvidoria
Você está aqui: Página Inicial
Info

Arlindo Sales

— Idioma Principal: pt-br

Últimos conteúdos criados por este usuário

02/04/2026 Dia Mundial da Conscientização do Autismo
06/03/2026 radartransparencia.png
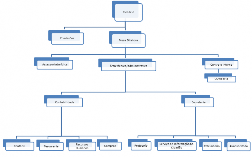
27/07/2025 ORGANOGRAMAOFICIAL.docx1.pdf
27/07/2025 PLANEJAMENTOESTRATEGICO20252026.pdf
27/07/2025 copy_of_acordaoTCEPRESTACAOCONTAS2023.pdf
27/07/2025 acordaoTCEPRESTACAOCONTAS2023.pdf
27/07/2025 competencias.png
23/05/2025 PLANEJAMENTOESTRATGICO.pdf
23/02/2025 copy_of_reginaldo.jpg
23/02/2025 nedy.jpg

Todo o conteúdo criado por Arlindo Sales…

InstitucionalLegislativoServiçosAtendimento
  • Acesso
  • História
  • Função e Definição
  • Estrutura 
  • Notícias
  • Resolução Legislativa n° 12, de 20 de Fevereiro de 2024.
  • Parlamentares
  • Legislaturas
  • Mesa Diretora
  • Comissões
  • Regimento Interno
  • Lei Orgância Municipal
  • Legislação Municipal
  • Transparência
  • Dados Abertos
  • FAQ
 Praça dos Três Poderes, nº 60, Centro.

Iranduba - AM - CEP: 69.415-000

CNPJ: 84.509.199/0001-78

Fone: (092) 98442-8901 

E-mail : cm_iranduba@hotmail.com

E-mail Legislativo: manager@iranduba.am.leg.br

Expediente

Segunda-feira à sexta-feira de 8h às 14h.

Administradores do Portal

Daniel Moraes: (092)993036961

E-mail: danielmoraes2819@gmail.com

Logotipo do Interlegis
Este site é feito com o software livre e aberto Portal Modelo desenvolvido pelo Interlegis e roda sobre o CMS Plone.
Selo Creative Commons BY-SA
Os conteúdos e dados deste site estão publicados sob a licença Creative Commons 4.0 — Atribuir Fonte - Compartilhar Igual.